90年代、TVの前でワクワクしながら見ていた電流イライラ棒。おもちゃもありましたし、ニンテンドー64のゲームもなっていましたね。あの頃みんな楽しみにしていたのではないでしょうか?
とても懐かしい
特に懐かしい思い出として記憶の片隅に残っていた思い出ですが、自分の作った基板を眺めている時に・・・
あれ?この長穴のスルーホールを使ったら、基板で電流イライラ棒みたいなものが作れるんじゃないか?
と気づきました。
仕組みを含めてどうやって作るか考えていたら、意外と作れそう。基板の可能性を試したいと思い今回サクッと開発。やってみると意外と面白いものが出来ました!
そして生まれたのが電流イライラ基板(でんりゅういらいらぼーど)です

最近は最終目的がまじめなものばかり作っていたのですが、たまにふと欲しいと思ったものを形にするという時間をとるのも大切だなと思いました。結構楽しみながら開発をすることができました。
何ができるの?
電流イライラ棒よろしく、入口から出口まで基板に触れないように棒を動かしていきます。
接触は2回までOK。3回接触したらゲームオーバーです。
もちろん慣れてきたら残機の数を減らして、一度でも接触したらゲームオーバーなんてこともできます。
実際に動画を見てみましょう
仕組みはどうなっているの?
この基板と人が持っている棒が接触すると電気が流れる仕組みなっています。ただそれだけ。
小学校でアルミホイルをスイッチにして電球を点灯させるのと同じです。
とてもシンプルな構造になっています。
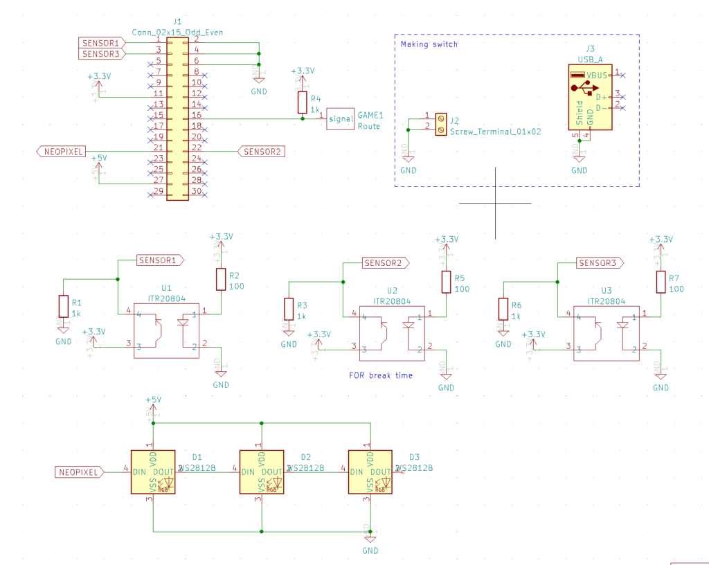
そして入口、出口、休憩エリアにフォトリフレクタを設置し、時間計測ができるようにしました。
制御にはM5StackCore2を利用しています。ここでフォトリフレクタのセンシングや残機の管理、BGMや画像、タイマーカウンタの処理を行なっています。
BGMや画像はSPIFFSを利用しており、M5Stack Core2の中に書き込んでいます。M5を使うことでハードウェアの開発領域を狭くすることができ、結果短時間で開発が完了しました。

デカい基板はどうなっているの?

今回作ったこの基板がこのプロダクトの1番のポイント。どう作るのかでしょうか?
ただ表面に銅箔が露出しているだけではなく、スルーホールと同様に内側にも銅箔が露出している必要があります。表面だけでていたらゲームとしては成り立ちません。

このデカい穴は、スルーホールでできています。kicadを使って設計しているのですが、スルーホールが重なると一つの複雑な穴として認識されるので、それを利用し、スルーホールを組み合わせてこのルートを作りました。幅を変えたり、長さを変えたりすることでRを作ったりギザギザを作ることもできます。ルート考えるのは結構楽しいです。

設計自体は順調だったのですが、困ったのが基板の製造。ここが少し苦労したところでした。業者によって作ってくれないわけです。普段使っているJLC.comからは「こんな基板作れません」と連絡が来ました・・・。困った。
そこでダメ元でelecrowに基板発注をしたら・・・なんとOK!なんのクレームもなく製造が行われ手元に届きました!

ちゃんとスルーホールとして実装されているので、側面にも銅箔があります!
基板自体が大きいとどうしてもコストがかかってしまいます。JLCであれば3000円強で作れたのですが、elecrowにお願いしたら9000円・・・いいお値段しました。基板の可能性を見るために作ってみたので納得はしていますが、まぁ普通は作らないですよね笑
作ってみて
3Dプリンタも駆使することでこんな面白いものを作ることができました。
これを作ることで、久しぶりにいい時代になったなぁと感じました。
現在絶賛中国駐在中なので、日本で体験してもらう事はできないのですが、日本に帰国した際にはMaker Faireで出展したいなと思います。
